メインコンテンツへ
フッターへ
Google Translate
東松山市立白山中学校
配色
通常
白地
黒地
文字
標準
中
大
トップページ
校長より
学校概要
学校基本情報
グランドデザイン
学校所在地・アクセス
教育活動
学校教育目標
シラバス
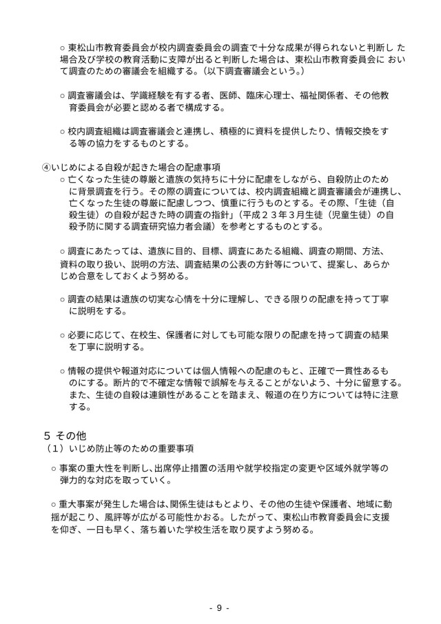
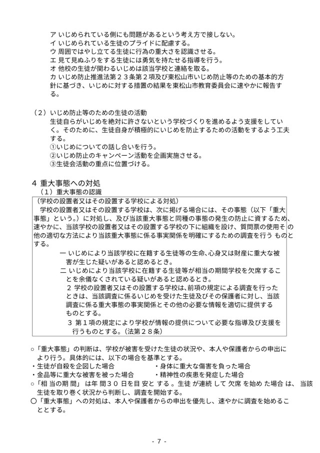
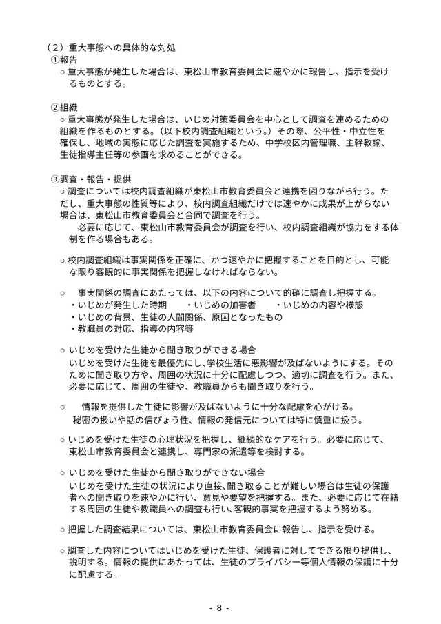
いじめ防止基本方針
学校日記
おたより
お知らせ
文部科学省より
埼玉県教育委員会より
東松山市教育委員会より
学校より
PTAの活動
除草作業
学校運営協議会
第1回学校運営協議会
緊急連絡【5/13 15:44】
サイトマップ
配色
通常
白地
黒地
文字
標準
中
大
Google Translate
トップページ
校長より
学校概要
学校基本情報
グランドデザイン
学校所在地・アクセス
教育活動
学校教育目標
シラバス
いじめ防止基本方針
学校日記
おたより
お知らせ
文部科学省より
埼玉県教育委員会より
東松山市教育委員会より
学校より
PTAの活動
除草作業
学校運営協議会
第1回学校運営協議会
緊急連絡【5/13 15:44】
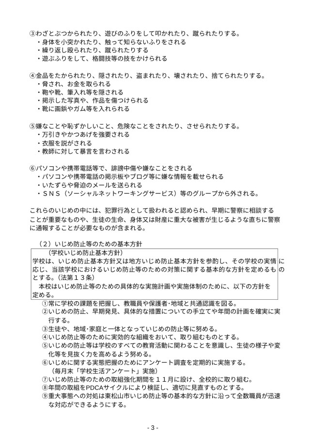
いじめ防止基本方針
トップページ
>
教育活動
>
いじめ防止基本方針
いじめ防止基本方針
学校教育目標
シラバス
いじめ防止基本方針
このサイトでは、Cookieが使用されています。[承諾]をタップするか、サイトの使用を続けることで、その使用を承諾したことになります。
承諾